Organisation général
| Dernière modification |
|---|
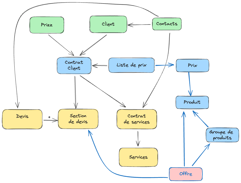
Voici un schéma simplifié des principaux objets que l’on rencontre dans le SI

Prizz : Les entreprises du groupe
Ce sont nos entreprises, on peut dire que ce sont les vendeurs
Client
Nos clients, il n’y a pas de lien direct avec nos entreprises
Contacts
On peut lier des contacts aux entreprises, la liaison peut avoir un rôle : commercial, administratif, technique etc…
Contrat client
C’est par son biais que l’on va relier une entreprise de notre groupe avec un client. La liaison associe une liste de prix
Liste de prix
Utilisé par les contrats, elle contient une liste de prix. Généralement pour une offre. La liste de prix ne structure pas l’offre mais il n’y a pas la notion d’ordre entre les éléments d’une liste de prix.
On a des liste de prix qui correspondent a notre catalogue “public”. Il est possible de créer des liste de prix personnalisé pour répondre a un marché par exemple.
Une liste de prix appartient a une entité du groupe.
Prix
Un élément d’une liste de prix, il est lié a un produit qui sera utilisé pour la mise en oeuvre du service.
Devis
Une proposition commercial, il est composé de sections, chaque section correspondant a une prestation
Section de devis
Correspond en général à un accès et donc a une offre. Un devis peut contenir plusieurs sections et donc plusieurs des accès pour plusieurs adresses.
Offre
L’offre permet d’organiser les produits. En résumé elle liste les produits qui peuvent être utilisé pour construire un service. Elle comporte aussi des groupes de produits pour permettre de faire des choix.
Produit
Il décrit comment comment réalisé un service, il est valorisé par un prix dans une liste de prix.
Groupe de produits
Les offres font référence à des groupes de produits pour permettre des choix.
Les produits peuvent être placé dans un groupe
Contrat de services
Chaque section de devis signé est transformée en contrat de service. Les lignes (non regroupées) de la section seront les services
Service
Les service compose une offre, on y retrouvera un service pour la bande passante, un autre pour la GTR, etc..